Hg Tannhaus Family

H G Tannhaus Is Father Of Helge Dark

H G Tannhaus Is Father Of Helge Dark

Who Is Hg Tannhaus Is Tannhaus A Journey Through Time A Real Book

Who Is Hg Tannhaus Is Tannhaus A Journey Through Time A Real Book

Dark Season 3 Explained Who Are Sonja And Marek Tannhaus Tv Radio Showbiz Tv Express Co Uk

Dark Season 3 Explained Who Are Sonja And Marek Tannhaus Tv Radio Showbiz Tv Express Co Uk

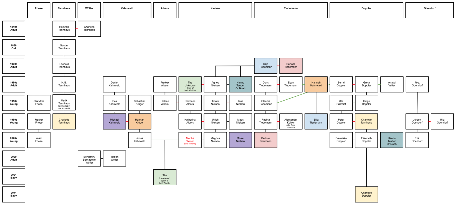
Dark Season 3 Family Tree Youtube

Dark Season 3 Family Tree Youtube

Category Images Of H G Tannhaus Dark Wiki Fandom

Category Images Of H G Tannhaus Dark Wiki Fandom

Dark Season 3 Explained What Happened To The Tannhaus Family Tv Radio Showbiz Tv Express Co Uk

Dark Season 3 Explained What Happened To The Tannhaus Family Tv Radio Showbiz Tv Express Co Uk

Dark Season 3 Explained What Happened To The Tannhaus Family Tv Radio Showbiz Tv Express Co Uk

Dark season 3 saw further light shed on the tragic story of clock shop owner hg tannhaus and his family but what exactly happened to them in the series.

Hg tannhaus family. 16 10 mon aug 24 2020 updated. Many viewers have been left pondering new characters sonja and marek tannhaus and their real. When gustav s mother charlotte died his dad heinrich. Charlotte is by adoption.

But to be sure that i am getting it right sequentially hg tannhaus exists. Dark season 3 saw further light shed on the tragic story of clock shop owner hg tannhaus and his family but what exactly happened to them in the series. Tannhaus grandfather is gustav tannhaus the blind man seen in flashbacks. Dark season 3 is the last series of the german sci fi thriller and brings the epic trilogy to a close.

As tannhaus is the only family she ever knew however she has chosen to hold on to the space and all its contents. Analysis edit edit source the name h g. 16 17 mon aug 24 2020. Apparently grief and time travel run in the tannhaus family.

By neela debnath published. Tannhaus is an allusion to author h g. Tannhaus in the origin universe the death of her and her mother and father in 1971 is what drives h g. 1986 comes and goes without any incident that destroys the origin world.

Noah visits charlotte s daughter elisabeth and they conceive charlotte whom they hand to tannhaus to raise. Tannhaus doesn t lose his son and family he doesn t obsess over time travel and never builds the time device. A lot of critics and fan theories on reddit have cited the bootstrap paradox to explain charlotte s existence in the past. Charlotte tannhaus technically charlotte tannhaus ii is the daughter of marek and sonja tannhaus as well as the granddaughter of h g.

But as a result both adam s and eve s world are destroyed and everyone in it is erased from existence. Wells who wrote the science fiction novella the time machine which popularized the concept of purposeful time travel and coined the term time machine. To build the machine that eventually malfunctions and splits the origin world into the two separate realities that adam and eva recognize as their own. It is a theoretical paradox of time travel that occurs when an object or piece of information sent back in time becomes trapped within an infinite cause effect loop in which the item no longer has a discernible point of origin and is said to be uncaused or self created.

Netflix Dark Family Tree Explained In Detail All Seasons This Is Barry

Netflix Dark Family Tree Explained In Detail All Seasons This Is Barry

Who Is The Blind Man In Dark Season 3 Find The Real Identity Of The Mysterious Character Republic World

Who Is The Blind Man In Dark Season 3 Find The Real Identity Of The Mysterious Character Republic World

Heinrich Tannhaus Dark Wiki Fandom

Heinrich Tannhaus Dark Wiki Fandom

Identity Reviews Dark S Final Chapter Actually Explains Things Identity Magazine

Identity Reviews Dark S Final Chapter Actually Explains Things Identity Magazine

Season 2 Family Tree Dark

Season 2 Family Tree Dark

Marek Tannhaus Dark Wiki Fandom

Marek Tannhaus Dark Wiki Fandom

Darknetflix Dark Season 3 Who Are Sonja And Marek Tannhaus Real Identities Revealed Dark Marek Sonja

Darknetflix Dark Season 3 Who Are Sonja And Marek Tannhaus Real Identities Revealed Dark Marek Sonja

H G Tannhaus Infomercial Dark

H G Tannhaus Infomercial Dark

Dark Season 3 The Origin Finally Revealed Videotapenews

Dark Season 3 The Origin Finally Revealed Videotapenews

Category Tannhaus Family Dark Wiki Fandom

Category Tannhaus Family Dark Wiki Fandom

Dayak On Twitter Light And Shadow Eve S World And Adam S World Led By H G Tannhaus To Save His Family

Dayak On Twitter Light And Shadow Eve S World And Adam S World Led By H G Tannhaus To Save His Family

Dark Season 3 The Finale Full Explained Drama Daddy By Drama Daddy Medium

Dark Season 3 The Finale Full Explained Drama Daddy By Drama Daddy Medium

Dark Marek Sonja Dark Season 3 Explained Who Are Sonja And Marek Tannhaus Family Tree Link Revealed Dark Season 3

Dark Marek Sonja Dark Season 3 Explained Who Are Sonja And Marek Tannhaus Family Tree Link Revealed Dark Season 3

Is H G Tannhaus A Journey Through Time Book Real The Dark Character S Writing May Have Been Inspired By Real Authors

Is H G Tannhaus A Journey Through Time Book Real The Dark Character S Writing May Have Been Inspired By Real Authors

Dark Season 3 Ending Explained Here S What Happened In The Netflix Series Finale Target Pip

Dark Season 3 Ending Explained Here S What Happened In The Netflix Series Finale Target Pip

Ranking The Characters Of Netflix S Dark From Most To Least Messy Wustoo

Ranking The Characters Of Netflix S Dark From Most To Least Messy Wustoo

H G Tannhaus Vs Erwin Schrodinger Coincidence Dark

H G Tannhaus Vs Erwin Schrodinger Coincidence Dark

H G Tannhaus Everyone Has To Make Sacrifices Dark

H G Tannhaus Everyone Has To Make Sacrifices Dark

3

3

Spoilers S3 H G Tannhaus Und Die Schokoladenfabrik Dark

Spoilers S3 H G Tannhaus Und Die Schokoladenfabrik Dark

Dark Season 3 Cast Guide Every Actor Who Plays Each Character

Dark Season 3 Cast Guide Every Actor Who Plays Each Character

Sp6xm8b3 Mhmum

Sp6xm8b3 Mhmum

Dark Season 3 8 Unanswered Questions From The Series

Dark Season 3 8 Unanswered Questions From The Series

Category Images From Season 3 Dark Wiki Fandom

Category Images From Season 3 Dark Wiki Fandom

Source : pinterest.com